Desplegar navegación
Acerca de Nosotros
Misión, Visión y Valores
Junta Directiva
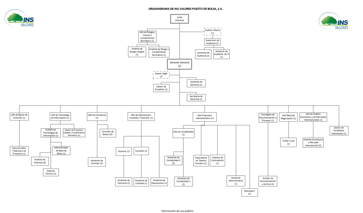
Organigrama
Equipo de Gerentes
Equipo de Asesores
Estados financieros
Marco Normativo
Trabaje con Nosotros
Área de Compras
Denuncias
Gobierno Corporativo
Plan Anual Operativo y Presupuesto
Informes Auditoria Interna
Servicios
Mercado Local
Mercado Internacional
Gestión Individual de Portafolios
Custodia
Fondos de Inversión
Servicio Cambio de Moneda
Investigación y Desarrollo de Productos
Publicaciones
Boletines
Indicadores Económicos
Sitios de interés
Blogs
Grupo INS
INS
Bomberos de Costa Rica
Red de Servicios de Salud
INS Inversiones
Insurance Servicios S.A.
Museo del Jade
Ayuda
Contáctenos
Buscar
Apertura Cuenta
QUEJAS Y SUGERENCIAS
ORGANIGRAMA
Fuente: INS Valores Puesto de Bolsa S.A., Todos los Derechos Reservados.
Procesando Información
×
[INS VALORES]
[INS VALORES]